Toggle navigation
Clube Desportivo Xico Andebol
Página oficial
Início
Notícias
Clube
História
O Logo
Mensagem do Presidente
Identidade do Clube
Modelo Estatégico
Governança
Estatutos
Direção
Mesa da Assembleia geral
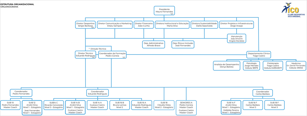
Estrutura organizacional
Palmarés
Conselho Consultivo
Ética
Regulamento Disciplinar
Política de Diversidade, Equidade e Inclusão
Parcerias
Utilidade Pública
Código de Ética
Regulamento de provas e competições
Regulamento de Voluntariado
Departamento de Ética e Inclusão
Responsabilidade Social
Linhas Orientadoras Pais
Contactos
Seja Sócio
Sustentabilidade
Estratégia Ambiental
Politica Ambiental
Plano 20-23
Plano de Gestão de Energia
Indicadores 20-23
Plano 24-27
Balanço 2024
Avaliação
Satisfação e Motivação
Comportamental de Liderança
Clima Organizacional
Relatório de avaliação evento
Avaliação de Serviços
Projetos
Walking Handball
Xico Cresce
Sport Inclusion Network Youth
Inscrições
Doc's
Canal de Denúncia
Estrutura Organizacional
Um website
emjogo.pt